您好,欢迎来到广州市湃森环境咨询服务有限公司

咨询热线:

(020)-31801630

理性面对“双90”!集气效率动不动就写90%?RTO净化效率都超95%?

发布时间:2022-07-19 16:32:26人气:1045

文章导读

针对挥发性有机物的收集处理效率,大家司空见惯的是:一头是管理上相关各类文件中明确的“双90要求”(收集率不低于90%,净化效率不低于90%);一头是市场上各类设备厂商对外宣传的收集处理效率“高达95%以上”或甚至“99.99999%”等等说法!如何回顾理性,客观认知???除了相关文献资料,还需更多实实在在的科学评估和实际数据来支撑


针对挥发性有机物的收集处理效率,大家司空见惯的是:


一头是管理上相关各类文件中明确的“双90要求”(收集率不低于90%,净化效率不低于90%);一头是市场上各类设备厂商对外宣传的收集处理效率“高达95%以上”或甚至“99.99999%”等等说法!


如何回顾理性,客观认知???


——除了相关文献资料,还需更多实实在在的科学评估和实际数据来支撑!

一、集气罩集气效率动不动就写“90%”?有些实际很低!



此前广东省生态环境厅印发的广东省工业源挥发性有机物减排量核算方法(试行),清晰明确了不同的废气收集类型、收集方式有对应不同的废气收集集气效率(详见参考值)。


废气收集集气效率参考值:


图片

 (节选自《广东省工业源挥发性有机物减排量核算方法(试行)》)


从上表可知,顶式集气罩、槽边抽风、侧式集气罩等集气效率很多情况下才40%甚至更低。

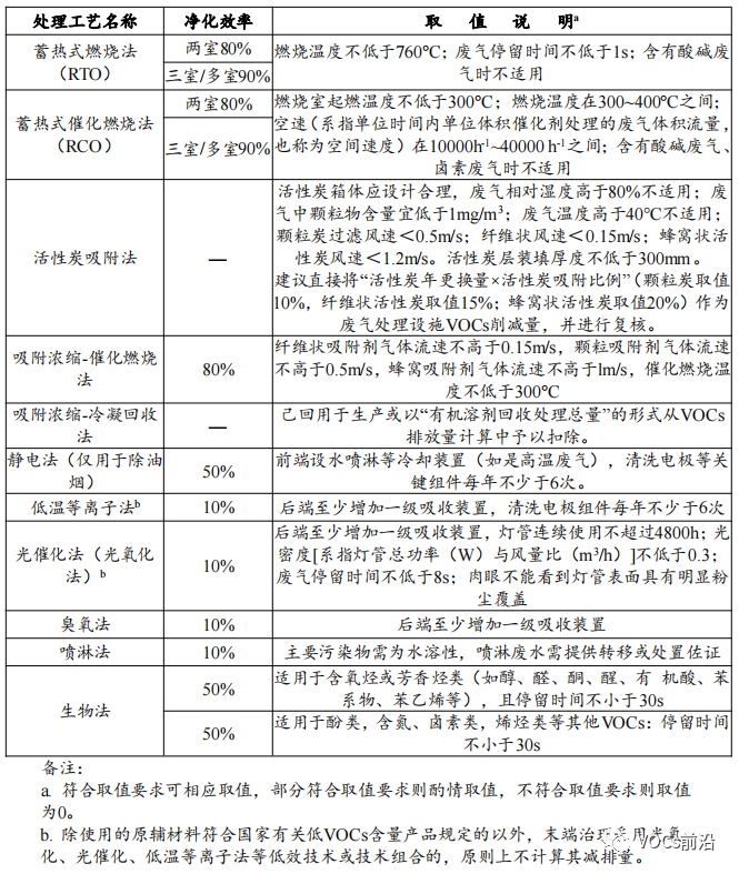
二、RTO净化效率都超95%?



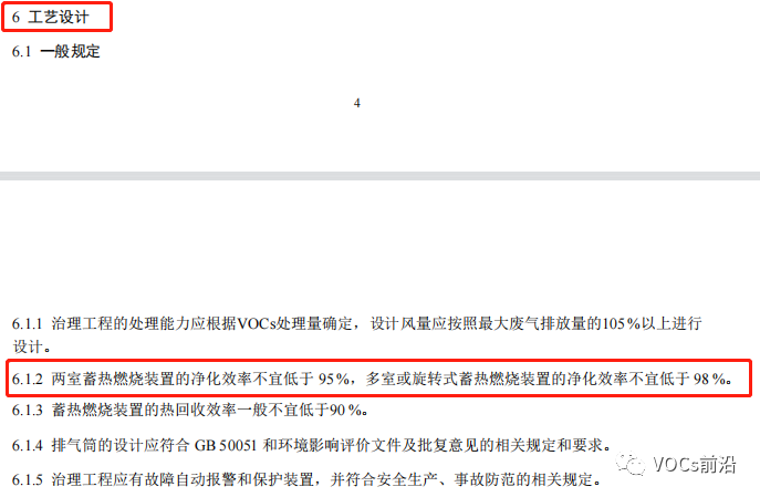
关于RTO净化效率取值问题,生态环境部之前发布的《蓄热燃烧法工业有机废气治理工程技术规范》(HJ1093—2020)明确:两室蓄热燃烧装置的净化效率不宜低于95%,多室或旋转式蓄热燃烧装置的净化效率不宜低于98%。


图片


于是乎,很多环评、验收、监测等报告中RTO的净化效率就取95%甚至更高。实际上,文件中该条款所在小节是:


图片


如上图所示,RTO净化效率95%甚至更高是工艺设计的效率。实际运行时受设备、运维、工况等多种因素影响,通常难以长期稳定达到95%甚至更高。


而同样的,广东省生态环境厅发布的《广东省工业源挥发性有机物减排量核算方法(试行)》中也清晰明确:


废气收集集气效率参考值


图片

图片

(图片节选自《广东省工业源挥发性有机物减排量核算方法(试行)》)


从实际运行效果看,上表中取值更加客观合理。


该文件还明确了各种VOCs污染源源强的计算公式、参数取值等。


来源:广东环境厅文件,环保之家

图片

转自:环保365


来源:微信公众号-环评爱好者网


(020)-31801630